上海国高秋招正在火热开展中,四月不少备考家庭前来咨询:报考领科究竟该选Pre 三年制,还是IG 四年制?多数家长只关注学制长短,却忽略了核心差异:IG 四年制有完整 2 年 IGCSE 学习时间,而Pre 三年制需将两年内容压缩至1年完成,对学生综合能力要求更高。本篇上国高将以自研的领科官方考纲作为基础,为家长朋友们拆解两套课程的核心考点差异,助力各位准国高新生清晰定位、明确备考规划。
领科IG 四年制考纲
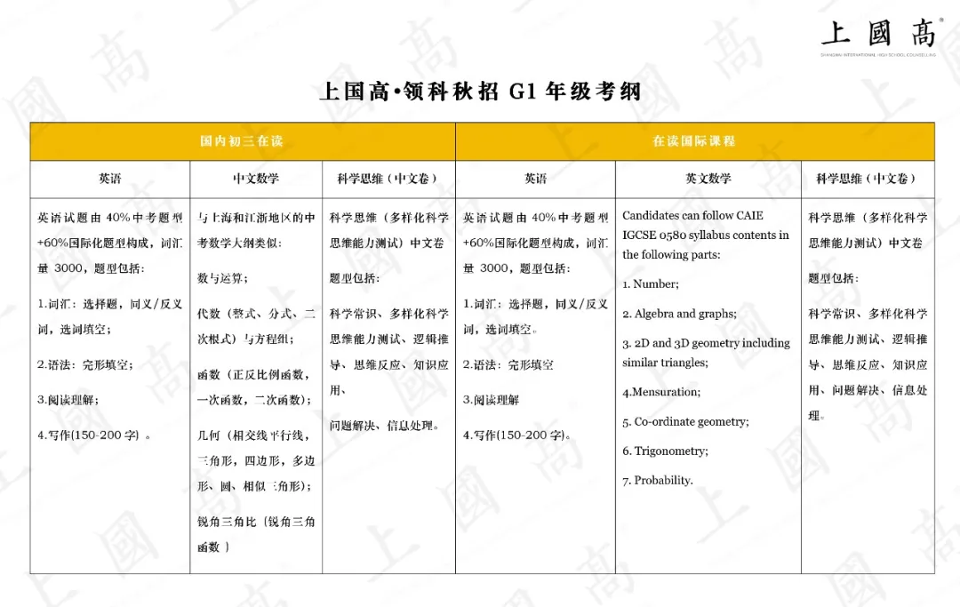
IG 四年制考纲整体更贴近体制内在读生现有水平,重在衔接过渡。
英语:采用40% 中考题型 + 60% 雅思 / 朗思等国际题型组合,在熟悉题型基础上逐步接轨国际考试,适配升学考英语能力起点。
中数:基本参考江浙沪升学考大纲,少量涉及背提类题型,既有熟悉知识点,也适度考察思维延伸。
英数:对标 IGCSE 基础知识点,以基础运算、代数、几何、概率为主,侧重英文读题与基础应用。
科学思维:为中文卷,侧重基础科学常识与逻辑推理,不追求专业深度,更看重综合理解与应用能力。

上国高领科教研组自研G1 四年制考纲
领科Pre 三年制考纲
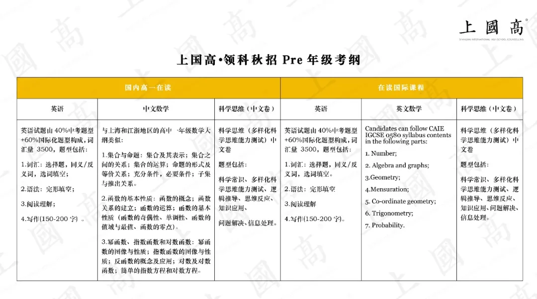
Pre 三年制因要在 1 年内完成原本 2 年的 IGCSE 内容,考纲整体难度、广度和速度都明显上一台阶,差异十分突出。
英语:同样为40% 中考题型 + 60% 雅思 / 朗思题型,但在词汇量、阅读篇幅、写作要求上显著提升,更接近国际考试进阶水平。
中数:基本参考江浙沪升学考和衔接大纲,背提类题型占比明显增加,对知识综合运用和解题速度要求更高。
英数:参考 IGCSE 完整考纲及部分背提类题型,知识点覆盖更全面,综合题、应用题难度提升,更强调英文数学思维与解题效率。
科学思维:同样为中文卷,但在逻辑复杂度、信息处理量、问题解决深度上要求更高,以匹配后续紧凑的课程进度。

上国高领科教研组自研Pre 三年制考纲
选IG 四年制还是Pre 三年制,本质是选择适合孩子的学习节奏与成长路径。IG 四年制更稳、更适配基础过渡,Pre 三年制更快、更考验综合实力。上国高深耕上海国高四校领域,深谙光剑、领科等名校命题规律,拥有完善的真题题库、专业的教研团队与定制化方案。从考点拆解、真题精讲到模拟实战,全程助力学子精准把握考情,高效突破薄弱环节,在秋招备考竞争中脱颖而出,成功圆梦目标国高院校!
添加下方二维码,获取领科光剑备考真题集
👇👇👇
